FLORA
New sunflower family tree reveals multiple origins of flower symmetry
IMAGE:
A NEW SUNFLOWER FAMILY TREE REVEALS THAT FLOWER SYMMETRY EVOLVED MULTIPLE TIMES INDEPENDENTLY. SPECIES OF THE SUNFLOWER FAMILY WITH OR WITHOUT BILATERAL FLOWER SYMMETRY. CHRYSANTHEMUM LAVANDULIFOLIUM (UPPER LEFT) AND ARTEMISIA ANNUA (UPPER RIGHT) ARE CLOSELY RELATED SPECIES FROM THE SAME TRIBE; THE FORMER HAS BILATERALLY SYMMETRIC FLOWERS (THE RAYS) AND THE LATTER DOES NOT. RUDBECKIA HIRTA (LOWER LEFT) FROM THE SUNFLOWER TRIBE HAS BILATERALLY SYMMETRIC FLOWERS, AND EUPATORIUM CHINENSE (LOWER RIGHT) FROM THE EUPATORIEAE TRIBE DOES NOT; THESE TWO TRIBES ARE CLOSELY RELATED GROUPS. A SUNFLOWER (CENTER) SHOWS FLOWERS WITH BILATERAL SYMMETRY (THE LARGE PETAL-LIKE FLOWERS IN THE OUTER ROW) AND WITHOUT (THE SMALL FLOWERS IN THE INNER ROWS).
view moreCREDIT: GUOJIN ZHANG, MA LABORATORY, PENN STATE
UNIVERSITY PARK, Pa. — The sunflower family tree revealed that flower symmetry evolved multiple times independently, a process called convergent evolution, among the members of this large plant family, according to a new analysis. The research team, led by a Penn State biologist, resolved more of the finer branches of the family tree, providing insight into how the sunflower family — which includes asters, daisies and food crops like lettuce and artichoke — evolved.
A paper describing the analysis and findings, which researchers said may help identify useful traits to selectively breed plants with more desirable characteristics, appeared online in the journal Plant Communication.
“Convergent evolution describes the independent evolution of what appears to be the same trait in different species, like wings in birds and bats,” said Hong Ma, Huck Chair in Plant Reproductive Development and Evolution, professor of biology in the Eberly College of Science at Penn State and the leader of the research team. “This can make it difficult to determine how closely related two species are by comparing their traits, so having a detailed family tree based on DNA sequence is crucial to understanding how and when these traits evolved.”
The sunflower head, for example, is actually a composite composed of multiple much smaller flowers. While the head is generally radially symmetric — it can be divided into two equal halves in multiple directions like a starfish or a pie — the individual flowers can have different forms of symmetry. According to the new study, bilateral symmetry — where there is only one line that divides the flower into two equal halves — has evolved and been lost multiple times independently in sunflowers over evolutionary history. The researchers found that this convergent evolution is likely related to changes in the number of copies and the expression patterns of the floral regulatory gene, CYC2.
In recent years, many family trees for a group of related species have been built by extensively using transcriptomes, which are the genetic sequences of essentially all of the genes expressed by a species, the researchers explained. Transcriptomes are easier to acquire than high-quality whole-genome sequences for a species but are still difficult and costly to prepare and require fresh plant samples. To increase the number of species available for comparison the team turned to low-coverage genome sequences, which are produced through a process called genome skimming and are relatively inexpensive and easy to prepare, even from dried plant samples.
“To get an accurate whole-genome sequence for a species, each letter of its DNA alphabet must be read — or covered — multiple times to minimize errors,” Ma said. “For the purposes of building a family tree, we show in this paper that we can get away with lower coverage genome sequences. This allowed us to increase the number of species in our analysis, which, in turn, allowed us to resolve more of the finer branches on the sunflower family tree.”
The team used a combination of publicly available and newly generated transcriptomes, along with a large number of newly obtained skimmed genomes, for a total of 706 species with representatives from 16 subfamilies, 41 tribes and 144 subtribe-level groups in the sunflower family. The subfamilies are major subdivisions of the family, while the tribes and subtribe can contain one or more of genera, which is the classification level just above the species.
“Previous versions of the sunflower family tree had established the relationships among most of the subfamilies and many tribes, which are equivalent to the main branches of a tree,” Ma said. “With our increased sample size, we were able to resolve more of the smaller branches and twigs at the subtribe and genus level. This higher-resolution tree allowed us to reconstruct where and when traits like flower symmetry evolved, demonstrating that bilateral symmetry must have evolved many times independently.”
The team also studied the molecular evolution of genes involved in flower development among sunflowers. They found that one of these genes, CYC2, which is found in multiple copies in the genomes of each species, was activated in species with bilaterally symmetric flowers, suggesting that it might be part of the molecular basis for the convergent evolution of this trait. To further test this, the team performed experiments to quantify CYC2 gene expression in the flowers of species with different types of symmetry.
“Our analysis showed a clear relationship between CYC2 expression and flower symmetry, suggesting that changes in how these genes are used in various sunflower species is likely involved in the convergent evolution observed in the family,” Ma said. “The sunflower family is one of the two largest families of flowering plants containing over 28,000 species, including many economically important agricultural and horticultural species. Understanding how these species are related to one another allows us to determine how and when their traits evolved. This knowledge could also be used to identify useful traits that could be bred into domesticated species from closely related wild ones.”
In addition to Ma, the research team includes Guojin Zhang at Penn State; Junbo Yang, Jie Cai, Zhi-Rong Zhang and Lian-Ming Gao at the Kunming Institute of Botany in Kunming, China; Caifei Zhang at the Wuhan Botanical Garden and Sino-Africa Joint Research Centre in Wuhan, China; Bohan Jiao and Tiangang Gao at the State Key Laboratory of Plant Diversity and Specialty Crops in Beijing, China; and Jose L. Panero at the University of Texas, Austin.
Funding from the Eberly College of Science and the Huck Institutes of the Life Sciences at Penn State, the Strategic Priority Research Program of the Chinese Academy of Sciences, the Large-scale Scientific Facilities of the Chinese Academy of Sciences, and the National Natural Science Foundation of China supported this research.
JOURNAL
Plant Communications
METHOD OF RESEARCH
Experimental study
SUBJECT OF RESEARCH
Not applicable
ARTICLE TITLE
Nuclear phylogenomics of Asteraceae with increased sampling provides new insights into convergent morphological and molecular evolution
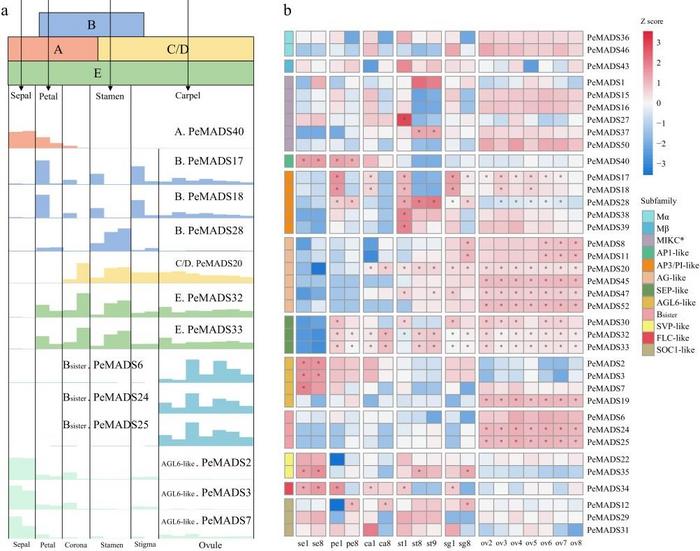
Study of MADS-box genes in passion fruit (passiflora edulis) illuminates plant organ development and stress responses
IMAGE:
THE EXPRESSI ON PROFILE OF MADS-BOX GENES IN FLORAL TISSUES.
view moreCREDIT: TROPICAL PLANTS
Passion fruit (Passiflora edulis), renowned for its nutritional richness and aromatic fruits, is widely cultivated in tropical and subtropical regions. Passion fruit can not only be harvested year-round, but also can be used as a horticultural plant, which contributes significantly to its economic value. In addition, its special floral structure makes it an excellent and unique plant model for investigating floral organ morphology. The MADS-box gene family, essential in plant growth and development, plays a pivotal role in various biological processes including floral organ morphology. Although extensive research has been carried out on members of the MADS-box gene family in various plants, a comprehensive investigation of MADS-box gene family members in passion fruit has not yet been reported.
Tropical Plants published online a research article entitled “From gene expression to flower patterns: genome-wide characterization of the MADS-box gene family in passion fruit (Passiflora edulis)” on 20 February 2024.
In this study, researchers combined hidden Markov model (HMM) and BLAST search to identify 52 members of the MADS-box gene family, designated as PeMADS1-PeMADS51 based on their sequential positions on the chromosomes, while a single member mapped to a contig was named PeMADS52. These genes displayed variable protein lengths and molecular weights, with isoelectric points ranging from acidic to basic. The stability, aliphatic index, and hydropathicity analyses suggested varied thermal stability and hydrophobicity among the proteins. The prediction of subcellular localization reveals that PeMADS proteins were mainly localized in the nucleus, chloroplasts, and mitochondria. Sequence alignment and 3D structural modeling revealed a highly conserved MADS-domain from 52 PeMADS proteins.
Phylogenetic analysis further classified 52 MADS-box genes into two types with five subgroups (type I: Mα, Mβ, Mγ; type II: MIKCC, MIKC*). The structural analysis illustrated that PeMADS proteins within the same subfamily are relatively conserved. The examination of cis-regulatory elements revealed insights into the genes' responses to light, hormones, and stress, emphasizing their regulatory versatility. Chromosomal mapping and synteny analyses highlighted the gene family's evolutionary trajectory, with evidence of duplication events contributing to its expansion and diversification.
Notably, researchers proposed an ABC(D)E model to elucidate the regulation of the unique floral structure (sepal-petal-corona-stamen-carpel) in passion fruit. Expression pattern analyses in floral tissues suggested the involvement of specific PeMADS genes in implementing the ABC(D)E model of floral organ identity. The distinct coronas were predominately controlled by B-, C(D)- and E-class genes, supporting the speculation that the corona might have originated from stamens. Many PeMADS genes were also involved in the development regulation of non-floral organ development and stress responses. The study's findings on temperature and phytohormone responsiveness underscore the gene family's adaptability to environmental stimuli.
Overall, this work establishes a foundational understanding of the MADS-box gene family in passion fruit, offering insights into their evolutionary history, structural characteristics, and functional roles in both floral and non-floral organ development, paving the way for future functional characterizations.
###
References
DOI
Original Source URL
https://www.maxapress.com/article/doi/10.48130/tp-0024-0004
Authors
Chang An1#, Jingyi Liao1,2#, Lin Lu1#, Xinkai Cai1, Ruoyu Liu4, Shengzhen Chen1, Mengqian Shen1, Xiaomei Wang3, Yuan Qin1,4* & Ping Zheng1,4 *
# These authors contributed equally: Chang An, Jingyi Liao, Lin Lu
Affiliations
1.Fujian Provincial Key Laboratory of Haixia Applied Plant Systems Biology, Center for Genomics and Biotechnology, College of Life Science, Fujian Agriculture and Forestry University, Fuzhou 350002, China
2.BGI-Shenzhen, University of Chinese Academy of Sciences, Beijing 100049, China
3.Horticulture Research Institute, Guangxi Academy of Agricultural Sciences, Nanning Investigation Station of South Subtropical Fruit Trees, Ministry of Agriculture, Nanning 530004, China
4.Pingtan Science and Technology Research Institute, College of Marine Sciences, Fujian Agriculture and Forestry University, Fuzhou 350002, China
About Yuan Qin
She is the Dean of the College of Life Sciences at Fujian Agriculture and Forestry University. Her research areas include molecular mechanisms of plant female gametophyte development and molecular regulation of plant adversity development.
JOURNAL
Tropical Plants
METHOD OF RESEARCH
Experimental study
SUBJECT OF RESEARCH
Not applicable
ARTICLE TITLE
From gene expression to flower patterns: genome-wide characterization of the MADS-box gene family in passion fruit (Passiflora edulis)
Unraveling ethylene's role in carnation postharvest life: Insights into varietal sensitivity and genetic regulation
IMAGE:
CARNATION VARIETY DIFFERENCE CHART OF ETHYLENE TREATMENT AND NATURAL STATE OF VASE DAYS.
view moreCREDIT: ORNAMENTAL PLANT RESEARCH
Carnation (Dianthus caryophyllus L.) is a flower widely cultivated for its appealing apperance and frangance. However, it faces postharvest challenges that can affect its ornamental quality, primarily due to water stress and microbial growth. Research has highlighted the significant role of ethylene in the flower's lifespan, with variations in sensitivity and production across different varieties. Key genes involved in ethylene biosynthesis, such as ACS and ACO, have been identified, and genetic manipulation to alter ethylene production has shown promise in extending the vase life of carnations. However, there is a lack of comprehensive research on the postharvest physiological changes across different carnation species, indicating a critical area for future investigation to improve cut flower preservation techniques further.
Ornamental Plant Research published online a paper entitled “Differences in ethylene sensitivity, expression of ethylene biosynthetic genes and vase life among carnation varieties” on 02 February 2024.
In this study, 14 commercially carnation varieties were exposed to ethylene gas at a concentration of 10 μL/L for 4 hours to explore the effect of ethylene on the vase life of various varieties. The results showed that the varieties responded differently to ethylene, with 'Master' exhibiting the most significant reduction in vase life post-treatment. Conversely, 'Snow White' showed no change in vase life, indicating minimal ethylene sensitivity. Furthermore, water content analysis across different senescence stages in selected varieties revealed that ethylene treatment accelerated water loss, particularly noticeable in the complete wilting stage.
Ethylene release measurements provided insights into the varieties' ethylene production patterns, revealing varied responses, with 'Master' displaying a unique peak in ethylene release at 24 hours, contrasting with 'Snow White's' lower ethylene sensitivity. Gene expression analysis focused on DcACS1, DcACO1, DcEBF1/2, and DcERF-1, crucial for ethylene biosynthesis and signaling. Notably, 'Master' showed a dramatic increase in DcACS1 and DcACO1 expression after ethylene treatment, while 'Snow White' had the lowest increase, which correlates with their ethylene sensitivity.
To further understand ethylene's role in senescence, transient silencing and overexpression experiments were conducted targeting DcACS1 and DcACO1 genes. As a result, silencing DcACS1 in 'Master' delayed senescence and maintained flower disc whiteness, whereas overexpressing DcACS1 accelerated senescence. Similar trends were observed with DcACO1, where its silencing delayed senescence, and overexpression promotedit, confirming the pivotal role of these genes in carnation senescence.
In conclusion, this study underscores the intricate relationship between ethylene sensitivity, water content regulation, and genetic factors in determining the postharvest lifespan of carnation flowers. It also highlights the potential for genetic manipulation to extend vase life, providing insights for breeding and selecting long-lived carnation varieties, paving the way for future research on the molecular mechanisms governing ethylene-induced senescence in cut flowers.
###
References
DOI
Original Source URL
https://www.maxapress.com/article/doi/10.48130/opr-0024-0002
Authors
Min Wang1,2,3,#, Man Wang1,2,3,#, Chenyu Ni1,2,3,#, Shan Feng1,2,3, Yan Wang1,2,3, Linlin Zhong1,3, Yunjiang Cheng1,2,3, Manzhu Bao1,5,6 & Fan Zhang1,2,3,4,5,6,*
# These authors contributed equally: Min Wang, Man Wang, Chenyu Ni
Affiliations
1. National Key Laboratory for Germplasm Innovation & Utilization of Horticultural Crops, Huazhong Agricultural University, Wuhan 430070, China
2. Hubei Hongshan Laboratory, Wuhan 430070, China
3. National R&D Center for Citrus Postharvest Technology, Huazhong Agricultural University, Wuhan 430070, China
4. Yunnan Seed Laboratory, Kunming 650200, China
5. The Institute of Flowers Research, Huazhong Agricultural University, Wuhan 430070, China
6. Key Laboratory of Huazhong Urban Agriculture, Ministry of Agriculture and Rural Affairs, Huazhong Agricultural University, Wuhan 430070, China
About Fan Zhang
Professor, Huazhong Agricultural University. His main research interests include the molecular mechanisms of plant floral organ senescence and post-harvest senescence of important ornamental flowers and fresh cut flowers.
JOURNAL
Ornamental Plant Research
METHOD OF RESEARCH
Experimental study
SUBJECT OF RESEARCH
Not applicable
ARTICLE TITLE
Differences in ethylene sensitivity, expression of ethylene biosynthetic genes and vase life among carnation varieties
China's orchid renaissance: Bridging ancient traditions and modern science
IMAGE:
(A)−(E) NATURAL MUTANT OF LEAF COLOURS AND (F)−(O) NATURAL MUTANT (VARIETIES) OF FLOWER TYPES IN CHINESE ORCHID, BAR = 1 CM.
view moreCREDIT: ORNAMENTAL PLANT RESEARCH
In China, a country hosting over 1,700 of the world’s roughly 30,000 orchid species, the orchid industry has witnessed substantial growth fueled by advancements in science and technology. Ornamental Plant Research published online a review article entitled “The China orchid industry: past and future perspectives” on 12 January 2024.
This review explores China's orchid industry, tracing its deep cultural connections to orchids back to ancient times and highlighting the significant evolution and modern advancements that position China as a global leader in orchid cultivation. With a history enriched by figures like Confucius and Qu Yuan, and a preference for fragrant Cymbidium species. As one of the global leaders in orchid diversity, China attaches great importance to the protection of orchid diversity. With the emergence of high-throughput sequencing, many SNP markers have been discovered in orchids. These markers contribute to the study of the origin, evolution, and genetic diversity of orchids. The genomes of 26 orchids have been subjected to high-throughput sequencing, and a large number of sequencing results have driven the exploration of key genes in orchids. Significant progress has been made in research on flower patterns, flowering time, color of flowers and leaves, aroma, and disease resistance.
Furthermore, the review discusses the challenges and advancements in orchid resistance research, breeding technologies, and rapid propagation methods that leverage tissue culture for enhancing orchid cultivation. It emphasizes the potential of molecular marker-assisted breeding, transgenic breeding, and gene editing to revolutionize orchid breeding. In addition, this article also presents the challenges posed by diseases and pests to the orchid industry, and cultivating stem tip culture of virus-free seedlings is the main method for controlling viral diseases. Endophytic fungi are an important component of the orchid microbiota and have a positive impact on orchid reproduction, growth, development, and resistance.
In summary, the prospects of the orchid industry are vast, with untapped ornamental and medicinal orchid species offering new avenues for commercial development. As China continues to influence global orchid trends and markets, its role as a major center for orchid research, development, production, and consumption is undeniably pivotal for the future growth and diversification of the global orchid industry.
###
References
DOI
Original Source URL
https://www.maxapress.com/article/doi/10.48130/opr-0023-0024
Authors
Fengxi Yang1, Jie Gao1, Jie Li1, Yonglu Wei1, Qi Xie1, Jianpeng Jin1, Chuqiao Lu1, Wei Zhu1, Sek-Man Wong2 & Genfa Zhu1, *
Affiliations
1.Guangdong Key Laboratory of Ornamental Plant Germplasm Innovation and Utilization, Environmental Horticulture Research Institute, Guangdong Academy of Agricultural Sciences, Guangzhou 510640, PR China
2.Department of Biological Sciences, National University of Singapore, Singapore 119543, Singapore
About Genfa Zhu
He is currently the director of the Environmental Horticulture Research Institute, Guangdong Key Laboratory of Ornamental Plant Germplasm Innovation and Utilization. He is mainly engaged in research on identification and evaluation of orchid germplasm resources, genetic breeding, molecular biology, cytology, tissue culture and rapid propagation technology.
JOURNAL
Ornamental Plant Research
METHOD OF RESEARCH
Experimental study
SUBJECT OF RESEARCH
Not applicable
ARTICLE TITLE
The China orchid industry: past and future perspectives
Unlocking the secrets of disease resistance in chrysanthemums: A holistic approach to combating black spot disease
MAXIMUM ACADEMIC PRESS
IMAGE:
DIFFERENCES IN DISEASE PHENOTYPE OF DIFFERENT PLANTS AFTER INOCULATION.
view moreCREDIT: ORNAMENTAL PLANT RESEARCH
Chrysanthemum, celebrated for its ornamental, medicinal, and beverage value, faces significant threats from bacterial and fungal infections, particularly black spot disease caused by Alternaria alternate, which leads to severe economic losses. Current research has focused on developing resistant germplasm as an eco-friendly alternative to pesticides. Despite these efforts, the search for germplasm with exceptional disease resistance is ongoing, and the integration of physical and chemical plant defenses and secondary metabolites into breeding strategies remains underexplored. Therefore, further investigation into how these defenses contribute to resistance against black spot disease in chrysanthemum is of great importance to enhance breeding efforts for disease-resistant cultivars.
Ornamental Plant Research published online a paper entitled “Genetic resources resistant to black spot (Alternaria alternate) identified from Chrysanthemum-related genera and potential underlying mechanisms” on 09 January 2024.
In this study, researchers employed simplified detached leaf inoculation assay and whole plant inoculation assay to assess the resistance of 14 chrysanthemum-related genera (CRG) to black spot disease. After artificial inoculation and identification based on disease indices, two disease-resistant germplasm resources (R), 11 moderately resistant materials (MR), and one sensitive (S) material were obtained. The results showed good reproducibility and correlation between methods, highlighting C. japonese and A. parviflora as resistant, and revealing significant physical and chemical defense mechanisms contributing to disease resistance.
Further analysis focused on the leaf epidermis structure of resistant and susceptible germplasms, revealing notable differences in trichome morphology and density, stomatal characteristics, and wax content, which correlated with resistance levels. For instance, R1 had significantly higher trichome density and wax content, contributing to its resistance. Additionally, volatile organic compounds (VOCs) analysis indicated that resistant germplasms produced higher terpenoid content, with Germacrene D significantly inhibiting A. alternata growth, suggesting its role in chemical defense.
In conclusion, the study not only identified C. japonese and A. parviflora as resistant through a combination of physical (trichome density, stomatal closure, wax content) and chemical defenses (high VOCs and terpenoid content) but also demonstrated the importance of both types of defenses in disease resistance. These findings enhance our understanding of CRG resistance to black spot disease, offering insights into breeding strategies and the potential use of physical and chemical traits as markers for disease resistance.
###
References
DOI
Original Source URL
https://www.maxapress.com/article/doi/10.48130/opr-0023-0023
Authors
Qingling Zhan, Wenjie Li, Ye Liu, Shuang Zhao, Sumei Chen, Weimin Fang, Fadi Chen & Zhiyong Guan*
Affiliations
State Key Laboratory of Crop Genetics and Germplasm Enhancement / Key Laboratory of Flower Biology and Germplasm Innovation, Ministry of Agriculture and Rural Affairs / Key Laboratory of Biology of Ornamental Plants in East China, National Forestry and Grassland Administration / College of Horticulture, Nanjing Agricultural University, Nanjing 210095, China
About Zhiyong Guan
Professor, Nanjing Agricultural University. His main research interests include: ornamental plant germplasm resources and utilization, Chrysanthemum germplasm resources, high yield and quality control of Chrysanthemum, Chrysanthemum cultivation and adversity physiology.
JOURNAL
Ornamental Plant Research
METHOD OF RESEARCH
Experimental study
SUBJECT OF RESEARCH
Not applicable
ARTICLE TITLE
Genetic resources resistant to black spot (Alternaria alternate) identified from Chrysanthemum-related genera and potential underlying mechanisms
Enhancing grassland sustainability: Strategies to delay leaf senescence in forage and turf grasses
MAXIMUM ACADEMIC PRESS
IMAGE:
REGULATION MECHANISM OF LEAF SENESCENCE IN MEDICAGO TRUNCATULA L.
view moreCREDIT: GRASS RESEARCH
Leaf aging is a complex biological phenomenon influenced by growth stages, plant hormones, and various environmental conditions. In the context of forage and turf grasses, managing leaf aging can significantly enhance the quality of forage, improve the aesthetic and functional value of lawns and turfs, and increase the resistance of grasses to stress. Leaf senescence is a process characterized by extensive changes in gene regulation and metabolism, including shifts in chlorophyll breakdown. Thoroughly studying the molecular mechanisms involved in leaf aging is of great significance for improving the comfort of lawns, grass yield, and raw material quality.
Grass Research published online a review article entitled “Leaf senescence in forage and turf grass: progress and prospects” on 28 February 2024. This paper highlights recent advancements in research on leaf aging across key forage and turf grass varieties, aiming to shed light on developing effective strategies to slow down leaf aging in these grass species.
In this review, authors explore the crucial role of regulating leaf senescence in enhancing biomass yield and quality for forage and turf grass species, along with improving the aesthetics and functionality of lawns and turfs. Leaf senescence, the final stage of leaf development, is characterized by the breakdown of chlorophyll, carbohydrates, proteins, and nucleic acids, facilitating the reallocation of nutrients to new growth. This process is significantly influenced by both internal and environmental factors, including plant age, hormones, light, and stress from drought, salinity, pathogens, and herbivory. The dynamic and complex nature of leaf senescence, highlighted by changes in leaf color and cellular structure, underscores its importance in plant life cycles and agricultural productivity.
The review then delves into the molecular genetics underpinning leaf senescence, focusing on chromatin remodeling, DNA transcription, and various post-transcriptional modifications that govern the expression of senescence-associated genes (SAGs). Special emphasis was placed on external factors that affect the aging of grass leaves, such as light conditions, atmospheric pollution, elevated CO2 levels, temperature, soil water content, saline-alkali and toxic metals, fungi, bacteria, and management practices like fertilization and mowing. These factors collectively impact the progression of leaf senescence, ultimately affecting plant growth, yield, and quality.
Highlighted studies on key grass species such as Medicago truncatula, alfalfa, perennial ryegrass, switchgrass, and creeping bentgrass reveal significant genetic insights and potential strategies to delay leaf senescence. Multiple stay-green genotypes have been identified and incorporated into breeding plans to minimize yield loss in plants grown under adverse environmental conditions.
The review also highlights the importance of further research to elucidate the specific mechanisms of leaf senescence in forage and turf grasses and to develop effective methods for its delay. The application of CRISPR gene-editing technology and the identification of key regulatory genes offer promising prospects for breeding programs aimed at achieving higher quality, yield, and stress tolerance in these grass species. Overall, this review underscores the complexity of leaf senescence, its impact on plant productivity and aesthetics, and the potential of genetic research to enhance the sustainability and performance of forage and turf grasses.
###
References
DOI
Original Source URL
https://www.maxapress.com/article/doi/10.48130/grares-0024-0002
Authors
Kangning Zhang1, Hongli Xie1, Jiangqi Wen2, Jing Zhang3, Zeng-Yu Wang1, Bin Xu3, *, & Maofeng Chai1, *
Affiliations
1.Key Laboratory of National Forestry and Grassland Administration on Grassland Resources and Ecology in the Yellow River Delta, College of Grassland Science, Qingdao Agricultural University, Qingdao 266109, China
2.Institute for Agricultural Biosciences, Oklahoma State University, Ardmore, Oklahoma 74078-1010, USA
3.College of Agro-grassland Science, Nanjing Agricultural University, Nanjing 210095, China
About Maofeng Chai
Professor, College of Grassland Science, Qingdao Agricultural University. His research interests include plant molecular biology, genetic improvement of forage and turfgrass.
JOURNAL
Grass Research
METHOD OF RESEARCH
Experimental study
SUBJECT OF RESEARCH
Not applicable
ARTICLE TITLE
Leaf senescence in forage and turf grass: progress and prospects
No comments:
Post a Comment