Saturday, December 30, 2023

 SPAGYRIC  HOMEOPATHY

Angelica gigas extract inhibits acetylation of eNOS in vascular dysfunction


Peer-Reviewed Publication

IMPACT JOURNALS LLC

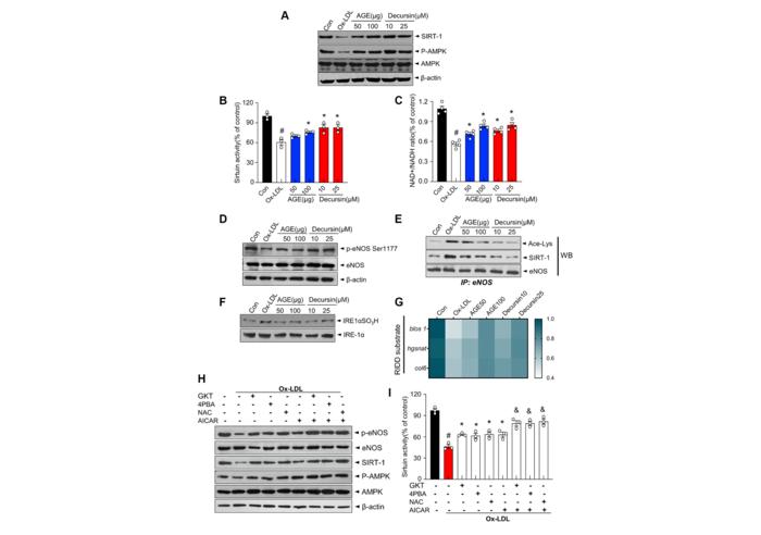
Figure 6 

IMAGE: 

FIGURE 6. AGE IMPROVES ENDOTHELIAL CELL FUNCTIONS IN OXLDL-TREATED HUVECS.

view more 

CREDIT: 2023 LEE ET AL.


“Angelica gigas Nakai (AG), a traditional medicinal herb, is garnering scientific attention for its potential in addressing a variety of health conditions.”

BUFFALO, NY- December 27, 2023 – A new research paper was published in Aging (listed by MEDLINE/PubMed as "Aging (Albany NY)" and "Aging-US" by Web of Science) Volume 15, Issue 23, entitled, “Angelica gigas extract inhibits acetylation of eNOS via IRE1α sulfonation/RIDD-SIRT1-mediated posttranslational modification in vascular dysfunction.”

Angelica gigas NAKAI (AG) is a popular traditional medicinal herb widely used to treat dyslipidemia owing to its antioxidant activity.

https://en.wikipedia.org/wiki/Angelica_gigas

Angelica gigas ... Angelica gigas, also called Korean angelica, giant angelica, purple parsnip, and dangquai, is a monocarpic biennial or short lived perennial ...


Vascular disease is intimately linked to obesity-induced metabolic syndrome, and AG extract (AGE) shows beneficial effects on obesity-associated vascular dysfunction. However, the effectiveness of AGE against obesity and its underlying mechanisms have not yet been extensively investigated. In this new study, researchers Geum-Hwa Lee, Hwa-Young Lee, Young-Je Lim, Ji-Hyun Kim, Su-Jin Jung, Eun-Soo Jung, Soo-Wan Chae, Juwon Lee, Junghyun Lim, Mohammad Mamun Ur Rashid, Kyung Hyun Min, and Han-Jung Chae from Jeonbuk National University and Jeonbuk National University Hospital supplemented 40 high fat diet (HFD) rats with 100–300 mg/kg/day of AGE to determine its efficacy in regulating vascular dysfunction. 

“[...] the primary aim of this study is to examine the inhibitory effects of AGE on dyslipidemia-associated vascular dysfunction, with a focus on its potential mechanisms of action.”

The vascular relaxation responses to acetylcholine were impaired in HFD rats, while the administration of AGE restored the diminished relaxation pattern. Endothelial dysfunction, including increased plaque area, accumulated reactive oxygen species, and decreased nitric oxide (NO) and endothelial nitric oxide synthase (eNOS) Ser1177 phosphorylation, were observed in HFD rats, whereas AGE reversed endothelial dysfunction and its associated biochemical signaling. Furthermore, AGE regulated endoplasmic reticulum (ER) stress and IRE1α sulfonation and its subsequent sirt1 RNA decay through controlling regulated IRE1α-dependent decay (RIDD) signaling, ultimately promoting NO bioavailability via the SIRT1-eNOS axis in aorta and endothelial cells.

Independently, AGE enhanced AMPK phosphorylation, additionally stimulating SIRT1 and eNOS deacetylation and its associated NO bioavailability. Decursin, a prominent constituent of AGE, exhibited a similar effect in alleviating endothelial dysfunctions. These data suggest that AGE regulates dyslipidemia-associated vascular dysfunction by controlling ROS-associated ER stress responses, especially IRE1α-RIDD/sirt1 decay and the AMPK-SIRT1 axis.

“Ultimately, this study presents clearly evidence that AGE is a promising natural product-based functional food/herbal medicine candidate for preventing or regulating hyperlipidemic cardiovascular complications.”

 

Read the full paper: DOI: https://doi.org/10.18632/aging.205343 

Corresponding Authors: Kyung Hyun Min, Han-Jung Chae

Corresponding Emails: khmin1492@jbnu.ac.krhjchae@jbnu.ac.kr 

Keywords: Angelica gigas, decursin, IRE1α, sulfonation, RIDD, SIRT1, vascular dysfunction

Sign up for free Altmetric alerts about this article: https://aging.altmetric.com/details/email_updates?id=10.18632%2Faging.https://doi.org/10.18632/aging.205343

 

About Aging:

Launched in 2009, Aging publishes papers of general interest and biological significance in all fields of aging research and age-related diseases, including cancer—and now, with a special focus on COVID-19 vulnerability as an age-dependent syndrome. Topics in Aging go beyond traditional gerontology, including, but not limited to, cellular and molecular biology, human age-related diseases, pathology in model organisms, signal transduction pathways (e.g., p53, sirtuins, and PI-3K/AKT/mTOR, among others), and approaches to modulating these signaling pathways.

Please visit our website at www.Aging-US.com​​ and connect with us:

 

Click here to subscribe to Aging publication updates.

For media inquiries, please contact media@impactjournals.com.

 

Aging (Aging-US) Journal Office

6666 E. Quaker Str., Suite 1B

Orchard Park, NY 14127

Phone: 1-800-922-0957, option 1

###

No comments: