Cracking the banana code: Scientists unravel genetic secrets behind key traits
Nanjing Agricultural University The Academy of Science
image:
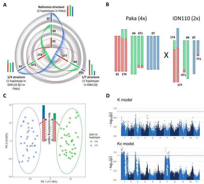
Impact of large chromosome rearrangements on GWAS.
view moreCredit: Horticulture Research
Bananas are a staple for millions, yet their production is threatened by limited genetic diversity and breeding challenges. In a major advance, researchers analyzed over 2,700 triploid banana hybrids to map the genetic basis of 24 key traits related to yield, plant structure, and fruit quality. Using a high-resolution SNP dataset and a newly adapted genome-wide association study (GWAS) model, the team identified 62 trait-associated genomic regions known as quantitative trait loci (QTLs). Many of these would have remained undetected with traditional approaches due to large chromosomal rearrangements in the banana genome. The findings offer a detailed genetic roadmap to guide future banana improvement and open new avenues for breeding structurally complex crops.
Banana breeding is notoriously difficult. Most cultivated bananas are sterile triploids with limited recombination and long growth cycles. Adding to the complexity, many carry large chromosomal rearrangements that disrupt inheritance patterns and hinder trait mapping. Despite thousands of banana cultivars worldwide, global production depends heavily on just a few varieties, like the 'Cavendish', making the crop vulnerable to pests and climate change. Genome-wide association studies (GWAS) have transformed crop genetics but have had limited success in bananas due to these structural challenges. As global food systems face increasing pressure, decoding banana's tangled genetics has become essential. To address these issues, researchers sought to develop more powerful models for trait discovery.
Published (DOI: 10.1093/hr/uhae307) on November 6, 2024 in Horticulture Research, a collaborative study led by Centre de coopération internationale en recherche agronomique pour le développement (CIRAD) explored the genetics of 2,723 triploid banana hybrids derived from diploid and tetraploid crosses. Researchers genotyped over 200,000 SNPs and analyzed their associations with 24 agronomic traits using both conventional and chromosome-specific GWAS models. The study aimed to overcome the limitations posed by chromosomal translocations, which mask recombination and reduce detection power. Their new model significantly improved quantitative trait locus (QTL) discovery, offering refined insights into the genetic architecture of important yield and structural traits in bananas.
At the heart of the study is the “Kc model,” a novel statistical method that avoids confounding effects from structurally rearranged chromosomes by excluding them from kinship estimation. This strategy recovered key QTLs missed by the standard model, including those for fruit size, bunch angle, and days to maturity. In total, 62 QTLs were identified across 23 traits, many of which had not been previously mapped in bananas. Several QTLs showed clear ancestral links, especially to the banksii group, which contributed favorable alleles for traits like shorter growth cycles and heavier fruit.
Meta-analysis revealed genomic hotspots controlling multiple traits, suggesting shared genetic regulation. For instance, a QTL on chromosome 3 influenced both fruit weight and bunch angle, while another on chromosome 4 affected maturity time and leaf persistence. These findings indicate pleiotropy and highlight opportunities for multitrait selection. Notably, the study revealed how structural genome variation can both mask and mimic genetic signals, complicating trait discovery. By adjusting for these effects, the Kc model sets a precedent for future work in bananas and other crops with complex genomic architectures.
“Chromosomal rearrangements have long clouded our view of banana genetics,” said Dr. Guillaume Martin, lead author and genomics researcher at CIRAD. “This study turns that obstacle into an opportunity. By tailoring GWAS methods to banana's unique genomic structure, we've uncovered important trait loci that were previously invisible. This not only benefits banana breeding—it opens a methodological path for other crops facing similar challenges. Our work shows that, with the right tools, even highly complex genomes can yield practical insights for crop improvement.”
These QTL discoveries offer breeders concrete tools for improving banana varieties. Parent lines can be selected based on favorable allele profiles, especially from the banksii group. Early-genotyping of hybrids could streamline breeding by eliminating low-potential lines before field trials. The authors also recommend pre-breeding programs focused on generating structurally homozygous lines to enhance recombination and reduce genetic drag. Beyond bananas, the study's Kc model presents a valuable framework for trait mapping in any crop where chromosomal rearrangements limit genetic analysis. This approach could accelerate the development of high-performing, resilient cultivars to meet future food security demands.
###
References
DOI
Original Source URL
https://doi.org/10.1093/hr/uhae307
Funding information
This research was supported by the Centre de Coopération Internationale en Recherche Agronomique pour le Développement (CIRAD) and Genoscope (from French Alternative Energies and Atomic Energy Commission (CEA)), the European Agricultural Fund for Rural Development (FEADER) and Région Guadeloupe through 'Plan Banane Durable 1′ and 'Plan Banane Durable 2′ programmes, the France Génomique (ANR-10-INBS-09-08) project DYNAMO, the CGIAR Research Programme on Roots, Tubers and Bananas and the Agropolis Fondation (ID 1504-006) 'GenomeHarvest' project through the French Investissements d'Avenir programme (Labex Agro: ANR- 10-LABX-0001-01). This work has been realized with the support of MESO@LR-Platform at the University of Montpellier and the technical support of the bioinformatics group of the UMR AGAP Institute, member of the French Institute of Bioinformatics (IFB) - South Green Bioinformatics Platform. We thank Sébastien Ricci for his thoughts on the experimental design. We thank Christian Vingadassalon, Frédéric Vingadassalon, Raymond Crispin, Alexin Clotaire, Ginot Karramkan, Gérard Numitor, and Nathanaelle Leclerc for their contributions to the maintenance of the experimental set-up and phenotyping. We thank Franc-Christophe Baurens for his biomolecular support. We thank the GPTR (Great regional technical platform) of Montpellier core facility for its technical support.
About Horticulture Research
Horticulture Research is an open access journal of Nanjing Agricultural University and ranked number one in the Horticulture category of the Journal Citation Reports ™ from Clarivate, 2023. The journal is committed to publishing original research articles, reviews, perspectives, comments, correspondence articles and letters to the editor related to all major horticultural plants and disciplines, including biotechnology, breeding, cellular and molecular biology, evolution, genetics, inter-species interactions, physiology, and the origination and domestication of crops.
Journal
Horticulture Research
Subject of Research
Not applicable
Article Title
Genome-wide association for agro-morphological traits in a triploid banana population with large chromosome rearrangements
No comments:
Post a Comment