Researchers uncover genetic keys to the increasing threat of H9N2 avian influenza
Chinese Academy of Sciences Headquarters
image:
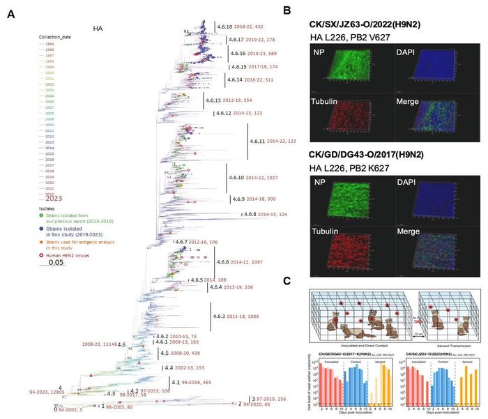
Phylogeny of HA genes and the infectivity in organotypic-differentiated primary normal human bronchial epithelial (NHBE) cells, and horizontal transmission between ferrets of H9N2 AIVs
view moreCredit: BI Yuhai
A new study published in Nature Microbiology has uncovered significant genetic and antigenic diversity among H9N2 avian influenza viruses (AIVs) circulating in poultry across China, highlighting the growing public health risk posed by H9N2 AIVs.
Although H9N2—first identified in China in 1994—has been targeted by ongoing vaccination strategies, it has remained the dominant subtype in poultry. Its persistence, along with increasing reports of human infections in recent years, has become a growing public health concern.
Previously, the molecular basis for the virus' cross-species transmission and zoonotic potential remained largely unclear. Now, however, a collaborative team led by Prof. BI Yuhai and Prof. George F. Gao (GAO Fu) from the Institute of Microbiology of the Chinese Academy of Sciences, together with Prof. SHI Weifeng of Ruijin Hospital at the Shanghai Jiao Tong University School of Medicine, has conducted a comprehensive investigation into the virus' genetic evolution, antigenic variability, and adaptive mutations. Their findings offer crucial insights concerning the virus' molecular mechanism for mammalian adaptation and evasion of human MxA gene-mediated innate immune responses.
Since 2014, Prof. BI Yuhai has organized teams from the Center for Influenza Research and Early-warning (CASCIRE) to conduct continuous surveillance and early warning of AIVs in China and study cross-species transmission mechanisms of AIVs. Surveillance in live poultry markets from 2019 to 2023 revealed that the A/chicken/Beijing/1/94 (BJ94) lineage of H9N2 AIVs has consistently dominated in poultry.
To better understand its evolutionary trajectory, the team developed a novel clade classification system for BJ94 viruses based on genetic distances and phylogenetic relationships. They also launched an online classification platform to enable global researchers to track and study H9 AIV evolution.
Using this framework, they identified ten hemagglutinin (HA) sub-subclades currently co-circulating among poultry, each exhibiting distinct antigenic variations. These differences may explain why the existing vaccines have been unable to curb the epidemic of H9N2 AIVs.
Additionally, the researchers found a rising prevalence of key mutations associated with increased infectivity and pathogenicity in mammals. Between 2021 and 2023, 99.46% of H9N2 isolates carried the HA-L226 mutation linked to human receptor binding; 96.17% contained the NP-N52 mutation associated with resistance to the human MxA antiviral protein; and 32.61% had the PB2-V627 mutation known to enhance polymerase activity in human cells.
Experiments demonstrated that strains harboring these mutations preferentially bound to human-type receptors, replicated efficiently in human cells, and were capable of direct contact and aerosol transmission in guinea pigs and ferrets—key indicators of zoonotic potential.
These results highlight the heightened zoonotic risks of H9N2 AIVs. This study underscores the urgent need for enhanced surveillance, updated vaccine strategies, and a deeper understanding of avian influenza virus evolution to mitigate the growing threat of H9N2 to public health.
This work was supported by the National Key R&D Program of China and the National Natural Science Foundation of China for Distinguished Young Scholar.
Journal
Nature Microbiology
Method of Research
Experimental study
Subject of Research
Not applicable
Article Title
Genetic diversity of H9N2 avian influenza viruses across China in poultry and implications for zoonotic transmission
Article Publication Date
3-Jun-2025
No comments:
Post a Comment